• AR
  • EN

پایــگاه خبــری

  • فهرست اخبار
  • آموزشی
  • پژوهشی
  • دانشجویی و فرهنگی
  • اداری
  • دستاوردها
  • نشست‌ها
  • انتصاب‌ها
  • خبرنامه‌ها
    > فهرست اخبار > ویژگی‌های مولکولی متمایز سلول‌های بنیادی بازسازی‌کننده در رده‌ی زایای آسیب‌دیده مردان
تاریخ: 1401/5/3
ساعت: 0:46
بازدید: 639
شماره خبر: 17720

چاپ خبر
ارسال خبر

اخبار مرتبط

گالری

برچسب‌ها

    به اشتراک بگذارید

     
    ویژگی‌های مولکولی متمایز سلول‌های بنیادی بازسازی‌کننده در رده‌ی زایای آسیب‌دیده مردان
    خبر علمی

    ویژگی‌های مولکولی متمایز سلول‌های بنیادی بازسازی‌کننده در رده‌ی زایای آسیب‌دیده مردان

    خلاصه خبر:

    Distinctive molecular features of regenerative stem cells in the damaged male germline

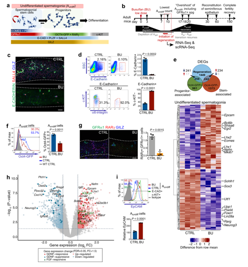
    باروری مردان توسط سلول‌های بنیادی اسپرماتوگونیال (SSCs) در داخل بیضه حفظ می‌شود که خود تجدید می‌شوند و سلول‌های زایای متمایزکننده را برای اسپرم‌سازی تولید می‌کنند. سلول‌های زاینده، به عوامل شیمی‌درمانی و اشعه حساس هستند و بیماران سرطانی را در معرض خطر ناباروری ناشی از درمان قرار می‌دهند.

    در این مقاله، با استفاده از مدل‌های آسیب و بازیابی ژرمینال ناشی از شیمی‌درمانی، ویژگی‌های مولکولی منحصربه‌فرد SSCهای احیاکننده را شناسایی کرده و تغییرات در ترکیب استخر اسپرماتوگونیال تمایز نیافته را در طول بازیابی ژرمینال با تجزیه و تحلیل تک‌سلولی مشخص می‌کنند. افزایش فعالیت میتوزی SSCs به‌واسطه بازسازی با تغییر در سیگنال‌دهی فاکتورهای رشد مسیرهای PI3K/AKT و mTORC1 همراه است. در حالی که سیگنال‌دهی پایدار mTORC1 برای نگهداری SSC مضر است، فعال‌سازی گذرا mTORC1 برای پاسخ احیا کننده حیاتی است. مهار هماهنگ سیگنال‌دهی فاکتور رشد، ویژگی‌های اصلی حالت احیاکننده را مختل می‌کند و بازیابی مؤلفه را محدود می‌کند. آن‌ها همچنین نشان می‌دهند که فاکتور رونویسی FOXM1 هدف سیگنال‌دهی فاکتور رشد در اسپرماتوگونی تمایز نیافته است و شواهدی برای نقش در بازسازی ارائه می‌دهد. داده‌های آن‌ها تغییرات دینامیکی در ویژگی‌های عملکردی SSC به دنبال آسیب را تأیید می‌کند و از نقش اساسی عوامل رشد ریزمحیطی در ارتقای حالت احیاکننده حمایت می‌کند.

    منبع:

    https://www.nature.com/articles/s41467-022-30130-z

    خبر بعدی خبر قبلی

    ما را در شبکه‌های اجتماعی دنبال کنید

    © تمامی حقوق سایت برای دانشگاه تربیت مدرس محفوظ است.